国 务 院 关 于 印 发
“十四五”数字经济发展规划的通知
国发〔2021〕29号
各省、自治区、直辖市人民政府,国务院各部委、各直属机构:
现将《“十四五”数字经济发展规划》印发给你们,请认真贯彻执行。
国 务 院
2021年12月12日
“十四五”数字经济发展规划
数字经济是继农业经济、工业经济之后的主要经济形态,是以数据资源为关键要素,以现代信息网络为主要载体,以信息通信技术融合应用、全要素数字化转型为重要推动力,促进公平与效率更加统一的新经济形态。数字经济发展速度之快、辐射范围之广、影响程度之深前所未有,正推动生产方式、生活方式和治理方式深刻变革,成为重组全球要素资源、重塑全球经济结构、改变全球竞争格局的关键力量。“十四五”时期,我国数字经济转向深化应用、规范发展、普惠共享的新阶段。为应对新形势新挑战,把握数字化发展新机遇,拓展经济发展新空间,推动我国数字经济健康发展,依据《中华人民共和国国民经济和社会发展第十四个五年规划和2035年远景目标纲要》,制定本规划。
一、发展现状和形势
(一)发展现状。
“十三五”时期,我国深入实施数字经济发展战略,不断完善数字基础设施,加快培育新业态新模式,推进数字产业化和产业数字化取得积极成效。2020年,我国数字经济核心产业增加值占国内生产总值(GDP)比重达到7.8%,数字经济为经济社会持续健康发展提供了强大动力。
信息基础设施全球领先。建成全球规模最大的光纤和第四代移动通信(4G)网络,第五代移动通信(5G)网络建设和应用加速推进。宽带用户普及率明显提高,光纤用户占比超过94%,移动宽带用户普及率达到108%,互联网协议第六版(IPv6)活跃用户数达到4.6亿。
产业数字化转型稳步推进。农业数字化全面推进。服务业数字化水平显著提高。工业数字化转型加速,工业企业生产设备数字化水平持续提升,更多企业迈上“云端”。
新业态新模式竞相发展。数字技术与各行业加速融合,电子商务蓬勃发展,移动支付广泛普及,在线学习、远程会议、网络购物、视频直播等生产生活新方式加速推广,互联网平台日益壮大。
数字政府建设成效显著。一体化政务服务和监管效能大幅度提升,“一网通办”、“最多跑一次”、“一网统管”、“一网协同”等服务管理新模式广泛普及,数字营商环境持续优化,在线政务服务水平跃居全球领先行列。
数字经济国际合作不断深化。《二十国集团数字经济发展与合作倡议》等在全球赢得广泛共识,信息基础设施互联互通取得明显成效,“丝路电商”合作成果丰硕,我国数字经济领域平台企业加速出海,影响力和竞争力不断提升。
与此同时,我国数字经济发展也面临一些问题和挑战:关键领域创新能力不足,产业链供应链受制于人的局面尚未根本改变;不同行业、不同区域、不同群体间数字鸿沟未有效弥合,甚至有进一步扩大趋势;数据资源规模庞大,但价值潜力还没有充分释放;数字经济治理体系需进一步完善。
(二)面临形势。
当前,新一轮科技革命和产业变革深入发展,数字化转型已经成为大势所趋,受内外部多重因素影响,我国数字经济发展面临的形势正在发生深刻变化。
发展数字经济是把握新一轮科技革命和产业变革新机遇的战略选择。数字经济是数字时代国家综合实力的重要体现,是构建现代化经济体系的重要引擎。世界主要国家均高度重视发展数字经济,纷纷出台战略规划,采取各种举措打造竞争新优势,重塑数字时代的国际新格局。
数据要素是数字经济深化发展的核心引擎。数据对提高生产效率的乘数作用不断凸显,成为最具时代特征的生产要素。数据的爆发增长、海量集聚蕴藏了巨大的价值,为智能化发展带来了新的机遇。协同推进技术、模式、业态和制度创新,切实用好数据要素,将为经济社会数字化发展带来强劲动力。
数字化服务是满足人民美好生活需要的重要途径。数字化方式正有效打破时空阻隔,提高有限资源的普惠化水平,极大地方便群众生活,满足多样化个性化需要。数字经济发展正在让广大群众享受到看得见、摸得着的实惠。
规范健康可持续是数字经济高质量发展的迫切要求。我国数字经济规模快速扩张,但发展不平衡、不充分、不规范的问题较为突出,迫切需要转变传统发展方式,加快补齐短板弱项,提高我国数字经济治理水平,走出一条高质量发展道路。
二、总体要求
(一)指导思想。
以习近平新时代中国特色社会主义思想为指导,全面贯彻党的十九大和十九届历次全会精神,立足新发展阶段,完整、准确、全面贯彻新发展理念,构建新发展格局,推动高质量发展,统筹发展和安全、统筹国内和国际,以数据为关键要素,以数字技术与实体经济深度融合为主线,加强数字基础设施建设,完善数字经济治理体系,协同推进数字产业化和产业数字化,赋能传统产业转型升级,培育新产业新业态新模式,不断做强做优做大我国数字经济,为构建数字中国提供有力支撑。
(二)基本原则。
坚持创新引领、融合发展。坚持把创新作为引领发展的第一动力,突出科技自立自强的战略支撑作用,促进数字技术向经济社会和产业发展各领域广泛深入渗透,推进数字技术、应用场景和商业模式融合创新,形成以技术发展促进全要素生产率提升、以领域应用带动技术进步的发展格局。
坚持应用牵引、数据赋能。坚持以数字化发展为导向,充分发挥我国海量数据、广阔市场空间和丰富应用场景优势,充分释放数据要素价值,激活数据要素潜能,以数据流促进生产、分配、流通、消费各个环节高效贯通,推动数据技术产品、应用范式、商业模式和体制机制协同创新。
坚持公平竞争、安全有序。突出竞争政策基础地位,坚持促进发展和监管规范并重,健全完善协同监管规则制度,强化反垄断和防止资本无序扩张,推动平台经济规范健康持续发展,建立健全适应数字经济发展的市场监管、宏观调控、政策法规体系,牢牢守住安全底线。
坚持系统推进、协同高效。充分发挥市场在资源配置中的决定性作用,构建经济社会各主体多元参与、协同联动的数字经济发展新机制。结合我国产业结构和资源禀赋,发挥比较优势,系统谋划、务实推进,更好发挥政府在数字经济发展中的作用。
(三)发展目标。
到2025年,数字经济迈向全面扩展期,数字经济核心产业增加值占GDP比重达到10%,数字化创新引领发展能力大幅提升,智能化水平明显增强,数字技术与实体经济融合取得显著成效,数字经济治理体系更加完善,我国数字经济竞争力和影响力稳步提升。
——数据要素市场体系初步建立。数据资源体系基本建成,利用数据资源推动研发、生产、流通、服务、消费全价值链协同。数据要素市场化建设成效显现,数据确权、定价、交易有序开展,探索建立与数据要素价值和贡献相适应的收入分配机制,激发市场主体创新活力。
——产业数字化转型迈上新台阶。农业数字化转型快速推进,制造业数字化、网络化、智能化更加深入,生产性服务业融合发展加速普及,生活性服务业多元化拓展显著加快,产业数字化转型的支撑服务体系基本完备,在数字化转型过程中推进绿色发展。
——数字产业化水平显著提升。数字技术自主创新能力显著提升,数字化产品和服务供给质量大幅提高,产业核心竞争力明显增强,在部分领域形成全球领先优势。新产业新业态新模式持续涌现、广泛普及,对实体经济提质增效的带动作用显著增强。
——数字化公共服务更加普惠均等。数字基础设施广泛融入生产生活,对政务服务、公共服务、民生保障、社会治理的支撑作用进一步凸显。数字营商环境更加优化,电子政务服务水平进一步提升,网络化、数字化、智慧化的利企便民服务体系不断完善,数字鸿沟加速弥合。
——数字经济治理体系更加完善。协调统一的数字经济治理框架和规则体系基本建立,跨部门、跨地区的协同监管机制基本健全。政府数字化监管能力显著增强,行业和市场监管水平大幅提升。政府主导、多元参与、法治保障的数字经济治理格局基本形成,治理水平明显提升。与数字经济发展相适应的法律法规制度体系更加完善,数字经济安全体系进一步增强。
展望2035年,数字经济将迈向繁荣成熟期,力争形成统一公平、竞争有序、成熟完备的数字经济现代市场体系,数字经济发展基础、产业体系发展水平位居世界前列。

三、优化升级数字基础设施
(一)加快建设信息网络基础设施。建设高速泛在、天地一体、云网融合、智能敏捷、绿色低碳、安全可控的智能化综合性数字信息基础设施。有序推进骨干网扩容,协同推进千兆光纤网络和5G网络基础设施建设,推动5G商用部署和规模应用,前瞻布局第六代移动通信(6G)网络技术储备,加大6G技术研发支持力度,积极参与推动6G国际标准化工作。积极稳妥推进空间信息基础设施演进升级,加快布局卫星通信网络等,推动卫星互联网建设。提高物联网在工业制造、农业生产、公共服务、应急管理等领域的覆盖水平,增强固移融合、宽窄结合的物联接入能力。

(二)推进云网协同和算网融合发展。加快构建算力、算法、数据、应用资源协同的全国一体化大数据中心体系。在京津冀、长三角、粤港澳大湾区、成渝地区双城经济圈、贵州、内蒙古、甘肃、宁夏等地区布局全国一体化算力网络国家枢纽节点,建设数据中心集群,结合应用、产业等发展需求优化数据中心建设布局。加快实施“东数西算”工程,推进云网协同发展,提升数据中心跨网络、跨地域数据交互能力,加强面向特定场景的边缘计算能力,强化算力统筹和智能调度。按照绿色、低碳、集约、高效的原则,持续推进绿色数字中心建设,加快推进数据中心节能改造,持续提升数据中心可再生能源利用水平。推动智能计算中心有序发展,打造智能算力、通用算法和开发平台一体化的新型智能基础设施,面向政务服务、智慧城市、智能制造、自动驾驶、语言智能等重点新兴领域,提供体系化的人工智能服务。
(三)有序推进基础设施智能升级。稳步构建智能高效的融合基础设施,提升基础设施网络化、智能化、服务化、协同化水平。高效布局人工智能基础设施,提升支撑“智能+”发展的行业赋能能力。推动农林牧渔业基础设施和生产装备智能化改造,推进机器视觉、机器学习等技术应用。建设可靠、灵活、安全的工业互联网基础设施,支撑制造资源的泛在连接、弹性供给和高效配置。加快推进能源、交通运输、水利、物流、环保等领域基础设施数字化改造。推动新型城市基础设施建设,提升市政公用设施和建筑智能化水平。构建先进普惠、智能协作的生活服务数字化融合设施。在基础设施智能升级过程中,充分满足老年人等群体的特殊需求,打造智慧共享、和睦共治的新型数字生活。
四、充分发挥数据要素作用
(一)强化高质量数据要素供给。支持市场主体依法合规开展数据采集,聚焦数据的标注、清洗、脱敏、脱密、聚合、分析等环节,提升数据资源处理能力,培育壮大数据服务产业。推动数据资源标准体系建设,提升数据管理水平和数据质量,探索面向业务应用的共享、交换、协作和开放。加快推动各领域通信协议兼容统一,打破技术和协议壁垒,努力实现互通互操作,形成完整贯通的数据链。推动数据分类分级管理,强化数据安全风险评估、监测预警和应急处置。深化政务数据跨层级、跨地域、跨部门有序共享。建立健全国家公共数据资源体系,统筹公共数据资源开发利用,推动基础公共数据安全有序开放,构建统一的国家公共数据开放平台和开发利用端口,提升公共数据开放水平,释放数据红利。

(二)加快数据要素市场化流通。加快构建数据要素市场规则,培育市场主体、完善治理体系,促进数据要素市场流通。鼓励市场主体探索数据资产定价机制,推动形成数据资产目录,逐步完善数据定价体系。规范数据交易管理,培育规范的数据交易平台和市场主体,建立健全数据资产评估、登记结算、交易撮合、争议仲裁等市场运营体系,提升数据交易效率。严厉打击数据黑市交易,营造安全有序的市场环境。

(三)创新数据要素开发利用机制。适应不同类型数据特点,以实际应用需求为导向,探索建立多样化的数据开发利用机制。鼓励市场力量挖掘商业数据价值,推动数据价值产品化、服务化,大力发展专业化、个性化数据服务,促进数据、技术、场景深度融合,满足各领域数据需求。鼓励重点行业创新数据开发利用模式,在确保数据安全、保障用户隐私的前提下,调动行业协会、科研院所、企业等多方参与数据价值开发。对具有经济和社会价值、允许加工利用的政务数据和公共数据,通过数据开放、特许开发、授权应用等方式,鼓励更多社会力量进行增值开发利用。结合新型智慧城市建设,加快城市数据融合及产业生态培育,提升城市数据运营和开发利用水平。
五、大力推进产业数字化转型
(一)加快企业数字化转型升级。引导企业强化数字化思维,提升员工数字技能和数据管理能力,全面系统推动企业研发设计、生产加工、经营管理、销售服务等业务数字化转型。支持有条件的大型企业打造一体化数字平台,全面整合企业内部信息系统,强化全流程数据贯通,加快全价值链业务协同,形成数据驱动的智能决策能力,提升企业整体运行效率和产业链上下游协同效率。实施中小企业数字化赋能专项行动,支持中小企业从数字化转型需求迫切的环节入手,加快推进线上营销、远程协作、数字化办公、智能生产线等应用,由点及面向全业务全流程数字化转型延伸拓展。鼓励和支持互联网平台、行业龙头企业等立足自身优势,开放数字化资源和能力,帮助传统企业和中小企业实现数字化转型。推行普惠性“上云用数赋智”服务,推动企业上云、上平台,降低技术和资金壁垒,加快企业数字化转型。
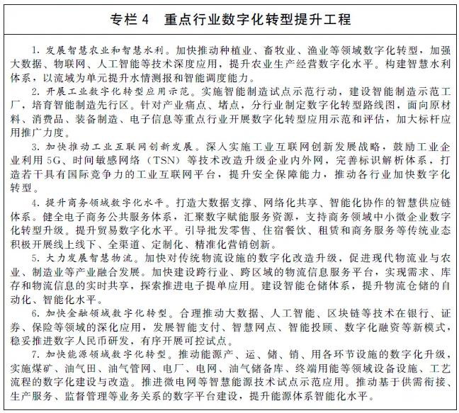
(二)全面深化重点产业数字化转型。立足不同产业特点和差异化需求,推动传统产业全方位、全链条数字化转型,提高全要素生产率。大力提升农业数字化水平,推进“三农”综合信息服务,创新发展智慧农业,提升农业生产、加工、销售、物流等各环节数字化水平。纵深推进工业数字化转型,加快推动研发设计、生产制造、经营管理、市场服务等全生命周期数字化转型,加快培育一批“专精特新”中小企业和制造业单项冠军企业。深入实施智能制造工程,大力推动装备数字化,开展智能制造试点示范专项行动,完善国家智能制造标准体系。培育推广个性化定制、网络化协同等新模式。大力发展数字商务,全面加快商贸、物流、金融等服务业数字化转型,优化管理体系和服务模式,提高服务业的品质与效益。促进数字技术在全过程工程咨询领域的深度应用,引领咨询服务和工程建设模式转型升级。加快推动智慧能源建设应用,促进能源生产、运输、消费等各环节智能化升级,推动能源行业低碳转型。加快推进国土空间基础信息平台建设应用。推动产业互联网融通应用,培育供应链金融、服务型制造等融通发展模式,以数字技术促进产业融合发展。

(三)推动产业园区和产业集群数字化转型。引导产业园区加快数字基础设施建设,利用数字技术提升园区管理和服务能力。积极探索平台企业与产业园区联合运营模式,丰富技术、数据、平台、供应链等服务供给,提升线上线下相结合的资源共享水平,引导各类要素加快向园区集聚。围绕共性转型需求,推动共享制造平台在产业集群落地和规模化发展。探索发展跨越物理边界的“虚拟”产业园区和产业集群,加快产业资源虚拟化集聚、平台化运营和网络化协同,构建虚实结合的产业数字化新生态。依托京津冀、长三角、粤港澳大湾区、成渝地区双城经济圈等重点区域,统筹推进数字基础设施建设,探索建立各类产业集群跨区域、跨平台协同新机制,促进创新要素整合共享,构建创新协同、错位互补、供需联动的区域数字化发展生态,提升产业链供应链协同配套能力。
(四)培育转型支撑服务生态。建立市场化服务与公共服务双轮驱动,技术、资本、人才、数据等多要素支撑的数字化转型服务生态,解决企业“不会转”、“不能转”、“不敢转”的难题。面向重点行业和企业转型需求,培育推广一批数字化解决方案。聚焦转型咨询、标准制定、测试评估等方向,培育一批第三方专业化服务机构,提升数字化转型服务市场规模和活力。支持高校、龙头企业、行业协会等加强协同,建设综合测试验证环境,加强产业共性解决方案供给。建设数字化转型促进中心,衔接集聚各类资源条件,提供数字化转型公共服务,打造区域产业数字化创新综合体,带动传统产业数字化转型。

六、加快推动数字产业化
(一)增强关键技术创新能力。瞄准传感器、量子信息、网络通信、集成电路、关键软件、大数据、人工智能、区块链、新材料等战略性前瞻性领域,发挥我国社会主义制度优势、新型举国体制优势、超大规模市场优势,提高数字技术基础研发能力。以数字技术与各领域融合应用为导向,推动行业企业、平台企业和数字技术服务企业跨界创新,优化创新成果快速转化机制,加快创新技术的工程化、产业化。鼓励发展新型研发机构、企业创新联合体等新型创新主体,打造多元化参与、网络化协同、市场化运作的创新生态体系。支持具有自主核心技术的开源社区、开源平台、开源项目发展,推动创新资源共建共享,促进创新模式开放化演进。

(二)提升核心产业竞争力。着力提升基础软硬件、核心电子元器件、关键基础材料和生产装备的供给水平,强化关键产品自给保障能力。实施产业链强链补链行动,加强面向多元化应用场景的技术融合和产品创新,提升产业链关键环节竞争力,完善5G、集成电路、新能源汽车、人工智能、工业互联网等重点产业供应链体系。深化新一代信息技术集成创新和融合应用,加快平台化、定制化、轻量化服务模式创新,打造新兴数字产业新优势。协同推进信息技术软硬件产品产业化、规模化应用,加快集成适配和迭代优化,推动软件产业做大做强,提升关键软硬件技术创新和供给能力。
(三)加快培育新业态新模式。推动平台经济健康发展,引导支持平台企业加强数据、产品、内容等资源整合共享,扩大协同办公、互联网医疗等在线服务覆盖面。深化共享经济在生活服务领域的应用,拓展创新、生产、供应链等资源共享新空间。发展基于数字技术的智能经济,加快优化智能化产品和服务运营,培育智慧销售、无人配送、智能制造、反向定制等新增长点。完善多元价值传递和贡献分配体系,有序引导多样化社交、短视频、知识分享等新型就业创业平台发展。

(四)营造繁荣有序的产业创新生态。发挥数字经济领军企业的引领带动作用,加强资源共享和数据开放,推动线上线下相结合的创新协同、产能共享、供应链互通。鼓励开源社区、开发者平台等新型协作平台发展,培育大中小企业和社会开发者开放协作的数字产业创新生态,带动创新型企业快速壮大。以园区、行业、区域为整体推进产业创新服务平台建设,强化技术研发、标准制修订、测试评估、应用培训、创业孵化等优势资源汇聚,提升产业创新服务支撑水平。
七、持续提升公共服务数字化水平
(一)提高“互联网+政务服务”效能。全面提升全国一体化政务服务平台功能,加快推进政务服务标准化、规范化、便利化,持续提升政务服务数字化、智能化水平,实现利企便民高频服务事项“一网通办”。建立健全政务数据共享协调机制,加快数字身份统一认证和电子证照、电子签章、电子公文等互信互认,推进发票电子化改革,促进政务数据共享、流程优化和业务协同。推动政务服务线上线下整体联动、全流程在线、向基层深度拓展,提升服务便利化、共享化水平。开展政务数据与业务、服务深度融合创新,增强基于大数据的事项办理需求预测能力,打造主动式、多层次创新服务场景。聚焦公共卫生、社会安全、应急管理等领域,深化数字技术应用,实现重大突发公共事件的快速响应和联动处置。
(二)提升社会服务数字化普惠水平。加快推动文化教育、医疗健康、会展旅游、体育健身等领域公共服务资源数字化供给和网络化服务,促进优质资源共享复用。充分运用新型数字技术,强化就业、养老、儿童福利、托育、家政等民生领域供需对接,进一步优化资源配置。发展智慧广电网络,加快推进全国有线电视网络整合和升级改造。深入开展电信普遍服务试点,提升农村及偏远地区网络覆盖水平。加强面向革命老区、民族地区、边疆地区、脱贫地区的远程服务,拓展教育、医疗、社保、对口帮扶等服务内容,助力基本公共服务均等化。加强信息无障碍建设,提升面向特殊群体的数字化社会服务能力。促进社会服务和数字平台深度融合,探索多领域跨界合作,推动医养结合、文教结合、体医结合、文旅融合。

(三)推动数字城乡融合发展。统筹推动新型智慧城市和数字乡村建设,协同优化城乡公共服务。深化新型智慧城市建设,推动城市数据整合共享和业务协同,提升城市综合管理服务能力,完善城市信息模型平台和运行管理服务平台,因地制宜构建数字孪生城市。加快城市智能设施向乡村延伸覆盖,完善农村地区信息化服务供给,推进城乡要素双向自由流动,合理配置公共资源,形成以城带乡、共建共享的数字城乡融合发展格局。构建城乡常住人口动态统计发布机制,利用数字化手段助力提升城乡基本公共服务水平。

(四)打造智慧共享的新型数字生活。加快既有住宅和社区设施数字化改造,鼓励新建小区同步规划建设智能系统,打造智能楼宇、智能停车场、智能充电桩、智能垃圾箱等公共设施。引导智能家居产品互联互通,促进家居产品与家居环境智能互动,丰富“一键控制”、“一声响应”的数字家庭生活应用。加强超高清电视普及应用,发展互动视频、沉浸式视频、云游戏等新业态。创新发展“云生活”服务,深化人工智能、虚拟现实、8K高清视频等技术的融合,拓展社交、购物、娱乐、展览等领域的应用,促进生活消费品质升级。鼓励建设智慧社区和智慧服务生活圈,推动公共服务资源整合,提升专业化、市场化服务水平。支持实体消费场所建设数字化消费新场景,推广智慧导览、智能导流、虚实交互体验、非接触式服务等应用,提升场景消费体验。培育一批新型消费示范城市和领先企业,打造数字产品服务展示交流和技能培训中心,培养全民数字消费意识和习惯。
八、健全完善数字经济治理体系
(一)强化协同治理和监管机制。规范数字经济发展,坚持发展和监管两手抓。探索建立与数字经济持续健康发展相适应的治理方式,制定更加灵活有效的政策措施,创新协同治理模式。明晰主管部门、监管机构职责,强化跨部门、跨层级、跨区域协同监管,明确监管范围和统一规则,加强分工合作与协调配合。深化“放管服”改革,优化营商环境,分类清理规范不适应数字经济发展需要的行政许可、资质资格等事项,进一步释放市场主体创新活力和内生动力。鼓励和督促企业诚信经营,强化以信用为基础的数字经济市场监管,建立完善信用档案,推进政企联动、行业联动的信用共享共治。加强征信建设,提升征信服务供给能力。加快建立全方位、多层次、立体化监管体系,实现事前事中事后全链条全领域监管,完善协同会商机制,有效打击数字经济领域违法犯罪行为。加强跨部门、跨区域分工协作,推动监管数据采集和共享利用,提升监管的开放、透明、法治水平。探索开展跨场景跨业务跨部门联合监管试点,创新基于新技术手段的监管模式,建立健全触发式监管机制。加强税收监管和税务稽查。
(二)增强政府数字化治理能力。加大政务信息化建设统筹力度,强化政府数字化治理和服务能力建设,有效发挥对规范市场、鼓励创新、保护消费者权益的支撑作用。建立完善基于大数据、人工智能、区块链等新技术的统计监测和决策分析体系,提升数字经济治理的精准性、协调性和有效性。推进完善风险应急响应处置流程和机制,强化重大问题研判和风险预警,提升系统性风险防范水平。探索建立适应平台经济特点的监管机制,推动线上线下监管有效衔接,强化对平台经营者及其行为的监管。

(三)完善多元共治新格局。建立完善政府、平台、企业、行业组织和社会公众多元参与、有效协同的数字经济治理新格局,形成治理合力,鼓励良性竞争,维护公平有效市场。加快健全市场准入制度、公平竞争审查机制,完善数字经济公平竞争监管制度,预防和制止滥用行政权力排除限制竞争。进一步明确平台企业主体责任和义务,推进行业服务标准建设和行业自律,保护平台从业人员和消费者合法权益。开展社会监督、媒体监督、公众监督,培育多元治理、协调发展新生态。鼓励建立争议在线解决机制和渠道,制定并公示争议解决规则。引导社会各界积极参与推动数字经济治理,加强和改进反垄断执法,畅通多元主体诉求表达、权益保障渠道,及时化解矛盾纠纷,维护公众利益和社会稳定。

九、着力强化数字经济安全体系
(一)增强网络安全防护能力。强化落实网络安全技术措施同步规划、同步建设、同步使用的要求,确保重要系统和设施安全有序运行。加强网络安全基础设施建设,强化跨领域网络安全信息共享和工作协同,健全完善网络安全应急事件预警通报机制,提升网络安全态势感知、威胁发现、应急指挥、协同处置和攻击溯源能力。提升网络安全应急处置能力,加强电信、金融、能源、交通运输、水利等重要行业领域关键信息基础设施网络安全防护能力,支持开展常态化安全风险评估,加强网络安全等级保护和密码应用安全性评估。支持网络安全保护技术和产品研发应用,推广使用安全可靠的信息产品、服务和解决方案。强化针对新技术、新应用的安全研究管理,为新产业新业态新模式健康发展提供保障。加快发展网络安全产业体系,促进拟态防御、数据加密等网络安全技术应用。加强网络安全宣传教育和人才培养,支持发展社会化网络安全服务。
(二)提升数据安全保障水平。建立健全数据安全治理体系,研究完善行业数据安全管理政策。建立数据分类分级保护制度,研究推进数据安全标准体系建设,规范数据采集、传输、存储、处理、共享、销毁全生命周期管理,推动数据使用者落实数据安全保护责任。依法依规加强政务数据安全保护,做好政务数据开放和社会化利用的安全管理。依法依规做好网络安全审查、云计算服务安全评估等,有效防范国家安全风险。健全完善数据跨境流动安全管理相关制度规范。推动提升重要设施设备的安全可靠水平,增强重点行业数据安全保障能力。进一步强化个人信息保护,规范身份信息、隐私信息、生物特征信息的采集、传输和使用,加强对收集使用个人信息的安全监管能力。
(三)切实有效防范各类风险。强化数字经济安全风险综合研判,防范各类风险叠加可能引发的经济风险、技术风险和社会稳定问题。引导社会资本投向原创性、引领性创新领域,避免低水平重复、同质化竞争、盲目跟风炒作等,支持可持续发展的业态和模式创新。坚持金融活动全部纳入金融监管,加强动态监测,规范数字金融有序创新,严防衍生业务风险。推动关键产品多元化供给,着力提高产业链供应链韧性,增强产业体系抗冲击能力。引导企业在法律合规、数据管理、新技术应用等领域完善自律机制,防范数字技术应用风险。健全失业保险、社会救助制度,完善灵活就业的工伤保险制度。健全灵活就业人员参加社会保险制度和劳动者权益保障制度,推进灵活就业人员参加住房公积金制度试点。探索建立新业态企业劳动保障信用评价、守信激励和失信惩戒等制度。着力推动数字经济普惠共享发展,健全完善针对未成年人、老年人等各类特殊群体的网络保护机制。
十、有效拓展数字经济国际合作
(一)加快贸易数字化发展。以数字化驱动贸易主体转型和贸易方式变革,营造贸易数字化良好环境。完善数字贸易促进政策,加强制度供给和法律保障。加大服务业开放力度,探索放宽数字经济新业态准入,引进全球服务业跨国公司在华设立运营总部、研发设计中心、采购物流中心、结算中心,积极引进优质外资企业和创业团队,加强国际创新资源“引进来”。依托自由贸易试验区、数字服务出口基地和海南自由贸易港,针对跨境寄递物流、跨境支付和供应链管理等典型场景,构建安全便利的国际互联网数据专用通道和国际化数据信息专用通道。大力发展跨境电商,扎实推进跨境电商综合试验区建设,积极鼓励各业务环节探索创新,培育壮大一批跨境电商龙头企业、海外仓领军企业和优秀产业园区,打造跨境电商产业链和生态圈。
(二)推动“数字丝绸之路”深入发展。加强统筹谋划,高质量推动中国—东盟智慧城市合作、中国—中东欧数字经济合作。围绕多双边经贸合作协定,构建贸易投资开放新格局,拓展与东盟、欧盟的数字经济合作伙伴关系,与非盟和非洲国家研究开展数字经济领域合作。统筹开展境外数字基础设施合作,结合当地需求和条件,与共建“一带一路”国家开展跨境光缆建设合作,保障网络基础设施互联互通。构建基于区块链的可信服务网络和应用支撑平台,为广泛开展数字经济合作提供基础保障。推动数据存储、智能计算等新兴服务能力全球化发展。加大金融、物流、电子商务等领域的合作模式创新,支持我国数字经济企业“走出去”,积极参与国际合作。
(三)积极构建良好国际合作环境。倡导构建和平、安全、开放、合作、有序的网络空间命运共同体,积极维护网络空间主权,加强网络空间国际合作。加快研究制定符合我国国情的数字经济相关标准和治理规则。依托双边和多边合作机制,开展数字经济标准国际协调和数字经济治理合作。积极借鉴国际规则和经验,围绕数据跨境流动、市场准入、反垄断、数字人民币、数据隐私保护等重大问题探索建立治理规则。深化政府间数字经济政策交流对话,建立多边数字经济合作伙伴关系,主动参与国际组织数字经济议题谈判,拓展前沿领域合作。构建商事协调、法律顾问、知识产权等专业化中介服务机制和公共服务平台,防范各类涉外经贸法律风险,为出海企业保驾护航。
十一、保障措施
(一)加强统筹协调和组织实施。建立数字经济发展部际协调机制,加强形势研判,协调解决重大问题,务实推进规划的贯彻实施。各地方要立足本地区实际,健全工作推进协调机制,增强发展数字经济本领,推动数字经济更好服务和融入新发展格局。进一步加强对数字经济发展政策的解读与宣传,深化数字经济理论和实践研究,完善统计测度和评价体系。各部门要充分整合现有资源,加强跨部门协调沟通,有效调动各方面的积极性。
(二)加大资金支持力度。加大对数字经济薄弱环节的投入,突破制约数字经济发展的短板与瓶颈,建立推动数字经济发展的长效机制。拓展多元投融资渠道,鼓励企业开展技术创新。鼓励引导社会资本设立市场化运作的数字经济细分领域基金,支持符合条件的数字经济企业进入多层次资本市场进行融资,鼓励银行业金融机构创新产品和服务,加大对数字经济核心产业的支持力度。加强对各类资金的统筹引导,提升投资质量和效益。
(三)提升全民数字素养和技能。实施全民数字素养与技能提升计划,扩大优质数字资源供给,鼓励公共数字资源更大范围向社会开放。推进中小学信息技术课程建设,加强职业院校(含技工院校)数字技术技能类人才培养,深化数字经济领域新工科、新文科建设,支持企业与院校共建一批现代产业学院、联合实验室、实习基地等,发展订单制、现代学徒制等多元化人才培养模式。制定实施数字技能提升专项培训计划,提高老年人、残障人士等运用数字技术的能力,切实解决老年人、残障人士面临的困难。提高公民网络文明素养,强化数字社会道德规范。鼓励将数字经济领域人才纳入各类人才计划支持范围,积极探索高效灵活的人才引进、培养、评价及激励政策。
(四)实施试点示范。统筹推动数字经济试点示范,完善创新资源高效配置机制,构建引领性数字经济产业集聚高地。鼓励各地区、各部门积极探索适应数字经济发展趋势的改革举措,采取有效方式和管用措施,形成一批可复制推广的经验做法和制度性成果。支持各地区结合本地区实际情况,综合采取产业、财政、科研、人才等政策手段,不断完善与数字经济发展相适应的政策法规体系、公共服务体系、产业生态体系和技术创新体系。鼓励跨区域交流合作,适时总结推广各类示范区经验,加强标杆示范引领,形成以点带面的良好局面。
(五)强化监测评估。各地区、各部门要结合本地区、本行业实际,抓紧制定出台相关配套政策并推动落地。要加强对规划落实情况的跟踪监测和成效分析,抓好重大任务推进实施,及时总结工作进展。国家发展改革委、中央网信办、工业和信息化部要会同有关部门加强调查研究和督促指导,适时组织开展评估,推动各项任务落实到位,重大事项及时向国务院报告。
0

2022-02-10 
2022-02-09
2022-02-09 
2022-02-09 
2022-02-09 
2022-02-09 
2022-02-09 
2022-02-08 
2022-02-08 
2022-02-08 
2022-02-08
2022-02-08 
2022-02-08 
2022-02-08 
2022-01-26 
2022-01-26 
2022-01-25 
2022-01-25 
2022-01-25 
2022-01-24